Tugas Pendahuluan Modul 1

TUGAS PENDAHULUAN MODUL 1
    Percobaan 1 Kondisi 3



1. Kondisi
[Kembali]

Percobaan 1 Kondisi 3

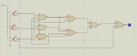
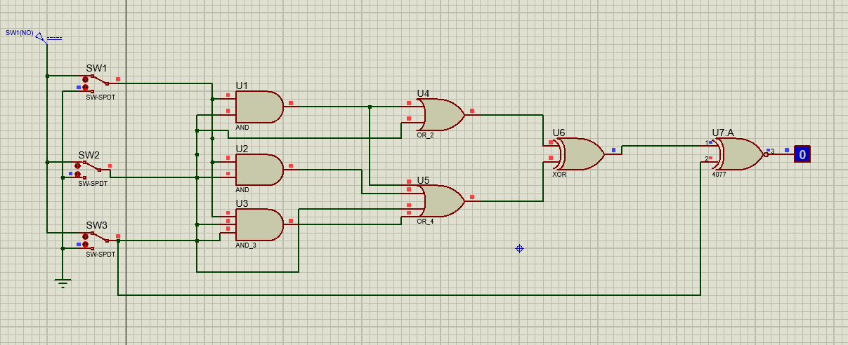
Buatlah sebuah rangkaian lengkap yang memuat 3 gerbang AND dengan 2 input
dan 3 input, kemudian gerbang OR dengan 2 dan 4 input, kemudian 1 gerbang
XOR dan 1 gerbang XNOR. Dan output akhir rangkaian keseluruhannya
ditunjukkan dengan LED atau LOGIC PROBE. Dimana input awal berupa 3
saklar SPDT.


2. Gambar Rangkaian [Kembali]

Percobaan 1 Kondisi 3





3. Video Rangkaian Simulasi [Kembali]

Percobaan 1 Kondisi 3



4. Prinsip Kerja [Kembali]

Percobaan 1 Kondisi 3

    Pada percobaan ini kita memakai 3 gerbang AND, 2 gerbang OR, 1 gerbang XOR, dan 1 gerbnag XNOR. Dapat kita lihat pada gerbang AND itu terdapat 2 input pada U8 dan U1 dan 3 input pada U3. Seperti yang kita ketahui bahwa prinsip dari gerbang AND ini perkalian dimana jika terdapat salah satu input yang bernilai 0 maka outputnya akan bernilai 0 dan output hanya akan bernilai 1 jika terdapat input 1 dan 1. pada rangkaian dapat kita lihat bahwa inputnya semua bernilai 1 sehingga output yang dihasilkan juga bernilai 1. Kemudian output dari gerbang AND diteruskan ke gerbang OR dimana gerbang OR ini memiliki prinsip penjumlahan yaitu akan bernilai output 1 jika salah satunya bernilai 1, dapat kita lihat input pada gerbang OR ini bernilai 1 semuanya sehingga output yang dihasilkan juga bernilai 1. Kemudian output dari gerbang OR diteruskan ke gerbang OR ekslusif atau XOR dimana gerbang ini memiliki prinsip yaitu jika input berbeda yaitu 1 dan 0 maka output bernilai 1 dan jika input sama yaitu  1 dan 1 atau 0 dan 0 maka nilai output nya 0. Karena inputnya bisa kita lihat bernilai sama yaitu 1 dan 1 maka output yang dihasilkan bernilai 0. Kemudian nilai output tersebut diteruskan dan dijadikan input di kaki gerbang XNOR dimana gerbang ini memiliki prinsip kebalikan dari XOR sehingga jika inputnya sama maka nilainya 1 jika berbeda maka nilainya 0. Dapat kita lihat bahwa nilai inputnya berbeda sehingga output yang dihasilkan bernilai 0 dan logic probe bernilai 0.



5. Download [Kembali]

Link HTML klik disini
Link Rangkaian Percobaan 1 Kondisi 3 klik disini
Link Video Percobaan 1 Kondisi 3 klik disini
Link Datasheet AND klik disini
Link Datasheet OR klik disini
Link Datasheet NOT klik disini









Komentar

Postingan populer dari blog ini

TUGAS BESAR

MODUL 1 GERBANG LOGIKA DASAR & MONOSTABLE MULTIVIBRATOR

Laporan Akhir Modul 3 Percobaan 2