Tugas Pendahluan M4 Percobaan 3 Kondisi 3
TUGAS PENDAHULUAN MODUL 4
Percobaan 3 Kondisi 3
Buatlah rankaian seperti pada percobaan 3,ubah gerbang OR satu input
2 output
menjadi gerbang NOR
menjadi gerbang NOR
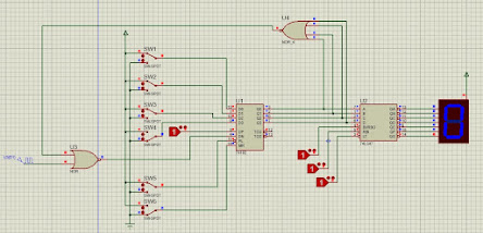
2. Gambar Rangkaian [Kembali]
3. Video Rangkaian Simulasi [Kembali]
4. Prinsip Kerja [Kembali]
Pada rangkaian bisa dilihat bahwa switch dihubungkan ke ic 74192.
Kemudian outputnya dihubungkan ke IC 74LS47 dan juga dihubungkan ke
gerbang NOR 4 input kemudian dihubungkan ke gerbang NOR 2 input dimana
salah satunya dihubungkan ke clock dan untuk outputnya dihubungkan ke
pin down pada IC 74192. Bisa kita lihat pada saat menjalankan rangkaian
PL berfungsi untuk mengatur angka yang akan dikeluarkan pada 7 segment.
Jika PL tidak aktif maka kita bisa mengatur berapa angka yang akan
dikeluarkan pada 7 segment dan jika sudah aktif maka 7 segment akan
memulai dari angka yang diprogramkan tadi. Kemudian IC 74192 akan
menerima trigger sehingga menggerakkan 7 segment dan pada saat output
pada IC 74192 sudah berlogika 0 semuanya maka inputan pada gerbang NOR 4
input akan berlogika 0 semuanya kemudian output yang keluar berlogika 1
karena kebalikan dari gerbang OR. Karena output yang keluar berlogika 1
maka diteruskan ke gerbang NOR 2 input sehingga output yang keluar
berlogika 0 dan trigger tidak berubah-ubah dan 7 segment berhenti
menghitung.
Kemudian pada IC 74LS47 inputannya dari IC 74192. Kemudian untuk input
BI/RBO berguna untuk mematikan 7 segment dikarenakan pin ini mati akan
membuat semua input menjadi berlogika 1 semuanya. Pada pin RBI berfungsi
untuk menghilangkan angka nol namun pada aplikasi ini tidak terlihat
jelas fungsinya. Pada pin LT atau LAMP TEST berguna untuk membuat 7
segment menampilkan angka 8 dikarenakan pin ini mati akan membuat semua
ouput menjadi berlogika 0.
5. Download [Kembali]
Link HTML klik disini
Link Rangkaian Percobaan 3 Kondisi 3
klik disini
Link Video Percobaan
klik disini
Link IC 74192
klik disini
Link IC 74LS47
klik disini
Link Datasheet Gerbang NOR 2 input klik disini
Link Datasheet Gerbang NOR 4 input klik disini

Komentar
Posting Komentar